由中国智能交通协会主办、海南省交通投资集团有限公司承办的2025第二十届中国智能交通大会(以下简称“大会”)将于11月19日至22日在海口市海南国际会展中心举办。大会以“人工智能——智能交通高质量发展新动能”为主题、第二十届中国智能交通年会为主体,将举办领域覆盖广泛、内容形式丰富的各类会议,以及2025年度中国智能交通协会科学技术奖颁奖典礼、2025第三届中国智能交通创新挑战赛颁奖仪式、第五届智能交通学术年会、ITSAC 2025科技论文交流活动、2025智能交通科技创新成果展示、揭晓中国智能交通年度人物等同期活动。
11月21日论坛安排及日程如下!
*最终日程以现场安排为准
智慧公路建设与发展论坛
主题:数字赋能,智创未来:探索新型基础设施与新能源车辆深度融合实践之路
道路交通安全发展论坛
主题:数智赋能,共筑交通安全新生态
智能网联汽车测试技术创新论坛
主题:测试评价创新驱动智能网联与智慧交通协同发展
车路云一体化发展论坛
主题:AI驱动·地空一体·交能共融
“数智融合赋能综合交通”创新发展论坛
主题:星辰智惠 促进AI+交通运输深度融合
人工智能大模型赋能路空一体新交通发展论坛
主题:路空新范式?交通新变革
数智交通产学研融合发展论坛
主题:智能交通科技创新与产业创新场景融合
学术论坛:城市低空交通前沿与挑战
学术论坛:新一代人工智能技术赋能智慧交通创新与实践
学术论坛:智慧交通与城市治理
交能融合发展论坛
主题:新能源公路沿线补能发展
智能网联汽车创新发展论坛
主题:汇智聚能 生态协同 智驾无界
交通数智化发展论坛
主题:数字赋能交通,智慧引领未来
路空智联·交通数字化转型论坛
主题:公路数字化转型和低空创新应用
海南自贸港智能交通产业招商大会
主题:集“生态圈”力量助力海南自贸港智能交通高质量发展
学术论坛:人工智能赋能自动驾驶与智能测试
内地-香港联合学术论坛:人工智能赋能道路交通管控科技创新
学术论坛:交通数字治理与低空交通
*最终日程以现场安排为准
时间:2025年11月21日 全天
地点:海南国际会展中心5馆 宴会厅1
主题:数字赋能,智创未来:探索新型基础设施与新能源车辆深度融合实践之路
承办单位:中国智能交通协会智慧公路专业技术委员会
主持人:汪水银 交通运输部公路科学研究院副院长;宋向辉 交通运输部公路科学研究院智能交通研究中心副主任,研究员
时间:2025年11月21日全天
地点:海南国际会展中心5馆 宴会厅2
主题:数智赋能,共筑交通安全新生态
承办单位:中国智能交通协会交通安全专业技术委员会
主持人:刘艳 公安部道路交通安全研究中心副主任;鲁光泉 北京航空航天大学交通科学与工程学院,教授;马骏 中国人民公安大学,教授;刘唐志 重庆交通大学交通运输学院院长,教授
时间:2025年11月21日 上午
地点:海南国际会展中心5馆 宴会厅3
主题:测试评价创新驱动智能网联与智慧交通协同发展
承办单位:中国汽车工程研究院股份有限公司
协办单位:中汽院智能网联科技有限公司、海南省新能源汽车促进中心
主持人:王晨 东南大学国际合作处处长、交通学院教授
时间:2025年11月21日 上午
地点:海南国际会展中心5馆 宴会厅4
主题:AI驱动·地空一体·交能共融
承办单位:深圳市金溢科技股份有限公司
协办单位:交通运输部智能车路协同关键技术及装备交通运输行业研发中心、深圳市智慧交通产业促进会
主持人:杨晓光 同济大学智能交通运输系统(ITS)中心主任,教授
时间:2025年11月21日 上午
地点:海南国际会展中心5馆 宴会厅5
主题:星辰智惠 促进AI+交通运输深度融合
承办单位:中国电信股份有限公司
协办单位:天翼交通科技有限公司
主持人:待定
时间:2025年11月21 日上午
地点:海南国际会展中心5馆 宴会厅6
主题:路空新范式?交通新变革
承办单位:深圳市城市交通规划设计研究中心股份有限公司
协办单位:深圳市智能网联交通协会
主持人:覃国添 深圳市城市交通规划设计研究中心股份有限公司总经理助理时间:2025年11月21日 上午
地点:海南国际会展中心5馆宴会厅7
主题:智能交通科技创新与产业创新场景融合
承办单位:海南大学、海南省交通投资集团有限公司
主持人:韩道 海南大学科学技术发展院院长,教授
时间:2025年11月21日 下午
地点:海口国际会展中心5馆 宴会厅3
主题:新能源公路沿线补能发展
主持人:郝盛 交通运输部路网监测与应急处置中心信安处处长
时间:2025年11月21日 下午
地点:海南国际会展中心5馆 宴会厅4
主题:汇智聚能 生态协同 智驾无界
承办单位:中汽智能科技(天津)有限公司
协办单位:中国智能交通协会道路车辆专业技术委员会
主持人:邹博维 中汽智能科技(天津)有限公司副总经理
时间:2025年11月21日 下午
地点:海南国际会展中心5馆 宴会厅5
主题:数字赋能交通,智慧引领未来
协办单位:北京智慧城市网络有限公司
主持人:姜良维 公安部交通管理科学研究所原首席研究员,正高二级;齐彤岩 北京炬视科技有限公司,研究员
时间:2025年11月21日 下午
地点:海南国际会展中心5馆 宴会厅6
主题:公路数字化转型和低空创新应用
承办单位:南京莱斯信息技术股份有限公司
主持人:李克平 同济大学交通学院,教授
时间:2025年11月21日下午
地点:海南国际会展中心5号馆 宴会厅7
主题:集“生态圈”力量助力海南自贸港智能交通高质量发展
承办单位:海南省交通投资集团有限公司
协办单位:洋浦经济开发区管委会、澄迈县老城科技新城管理局、浙江省交通投资集团有限公司、海南银行股份有限公司、华为技术有限公司
主持人:待定
时间:2025年11月21日 上午
地点:海南国际会展中心5馆 02 VIP
主题:城市低空交通前沿与挑战
承办单位:浙江大学智能交通研究所、浙江大学低空基础设施交叉研究中心、浙江大学-浙大规划院创新联合研究中心
召集人:金盛 浙江大学智能交通研究所副所长,教授
主持人:金盛 浙江大学智能交通研究所副所长,教授
学术论坛:
新一代人工智能技术赋能智慧交通创新与实践
时间:2025年11月21日 上午
地点:海南国际会展中心5馆 03 VIP
主题:新一代人工智能技术赋能智慧交通创新与实践
承办单位:东南大学
召集人:刘志远 东南大学交通学院,教授
主持人:刘志远 东南大学交通学院,教授;黄迪 东南大学交通学院,副教授
时间:2025年11月21日 上午
地点:海南国际会展中心5馆 04 VIP
主题:智慧交通与城市治理
承办单位:上海市城乡建设和交通发展研究院
召集人:薛美根 上海市城乡建设和交通发展研究院党委书记、院长
主持人:张扬 上海市城乡建设和交通发展研究院上海智慧交通发展中心副主任、数据分析研究部负责人时间:2025年11月21日 下午
地点:海南国际会展中心5馆 01 VIP
主题:人工智能赋能自动驾驶与智能测试
承办单位:清华大学自动化系、清华大学智能车路协同与自动驾驶研究中心
协办单位:IEEE-ITSS Automated Mobility in Mixed Traffic技术委员会
召集人:胡坚明 清华大学自动化系,副教授;封硕 清华大学自动化系,副教授
主持人:裴欣 清华大学自动化系,副教授内地-香港联合学术论坛:
人工智能赋能道路交通管控科技创新
时间:2025年11月21日 下午
地点:海南国际会展中心5馆 02 VIP
主题:人工智能赋能道路交通管控科技创新
承办单位:同济大学、香港理工大学、清华大学、香港大学、中国智能交通协会青年专家工作委员会
召集人:唐克双 同济大学交通学院,教授;Edward Chung 香港理工大学电机及电子工程系,教授;李萌 清华大学土木水利学院副院长,教授;申作军 香港大学副校长(研究),教授
主持人:唐克双 同济大学交通学院,教授
时间:2025年11月21日 下午
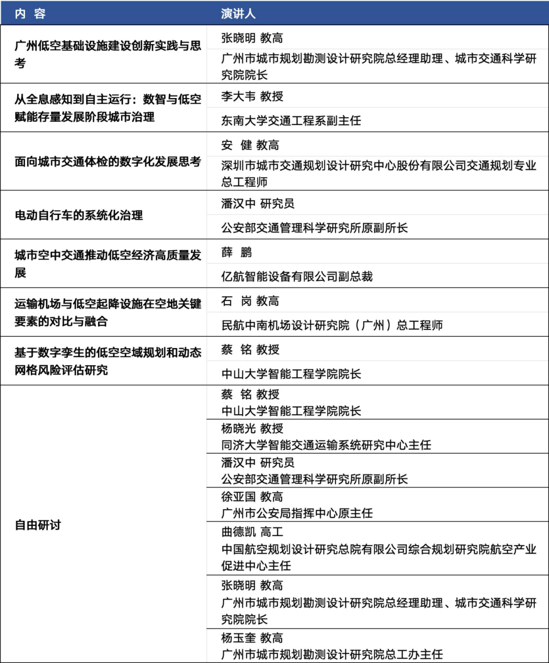
地点:海南国际会展中心5馆 04 VIP
主题:交通数字治理与低空交通
承办单位:广州市城市规划勘测设计研究院有限公司
召集人:蔡铭 中山大学智能工程学院院长,教授
主持人:李红宝 广州市城市规划勘测设计研究院交通专业总工,教高
